時間を大切にする県宣言
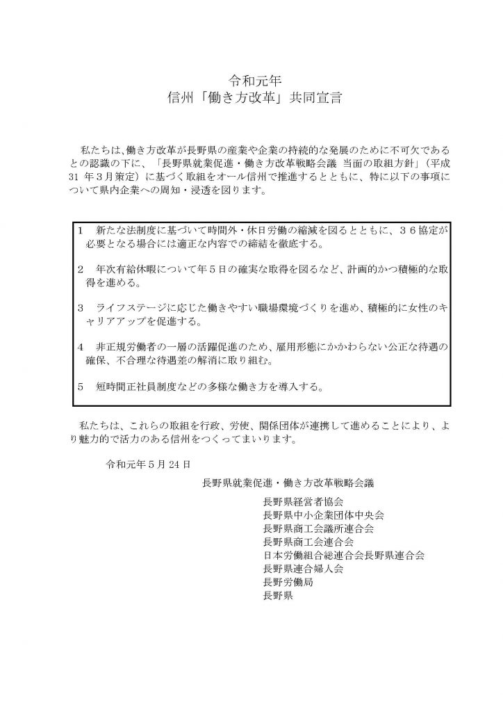
信州「働き方改革」共同宣言
長野県経営者協会・長野県中小企業団体中央会・長野県商工会議所連合会・長野県商工会連合会・日本労働組合総連合会長野県連合会・長野県連合婦人会・長野労働局・長野県との共同宣言を、5月24日に締結し、公表した。
①時間外・休日労働の削減と36協定の適正な締結
②年次有給休暇年5日の確実な取得促進
③ライフステージに応じた働きやすい職場環境づくりと女性のキャリアアップ促進
④雇用形態にかかわらない公正な待遇の確保、不合理な待遇差の解消
⑤多様な働き方を導入等について、行政、労使、関係団体が連携し、オール信州で取り組むことを確認した。

